Create a Clock using Cylinder and Cube in Parts Workbench, by re-sizing and
re-positioning.
Use Cut, Union, Chamfer and Fillet functions
Use Draft Workbench to create the Text and re-position on the face of the clock.
Copy-Paste, change text and re-position to create all the 12 hours.
Use Cut, Union, Chamfer and Fillet functions
Use Draft Workbench to create the Text and re-position on the face of the clock.
Copy-Paste, change text and re-position to create all the 12 hours.
To download this FreeCAD model, click here
The table clock is made of the following parts
| Body | Legs | Transparent Cover |
|---|---|---|
|
|
|
| Spindle | Minute & Hour Pointers | Numbers on Dial |
|---|---|---|
|
|
|
|
The table clock body is made using Cylinder in Parts Workbench
Create a cylinder 40 mm radius and 40 mm height
Rotate about y-axis by 90°
Rotate the clock to view the rear side
Click on the edge and chamfer it by 5 mm
Apply fillet on the chamfer edges with a radius of 2 mm
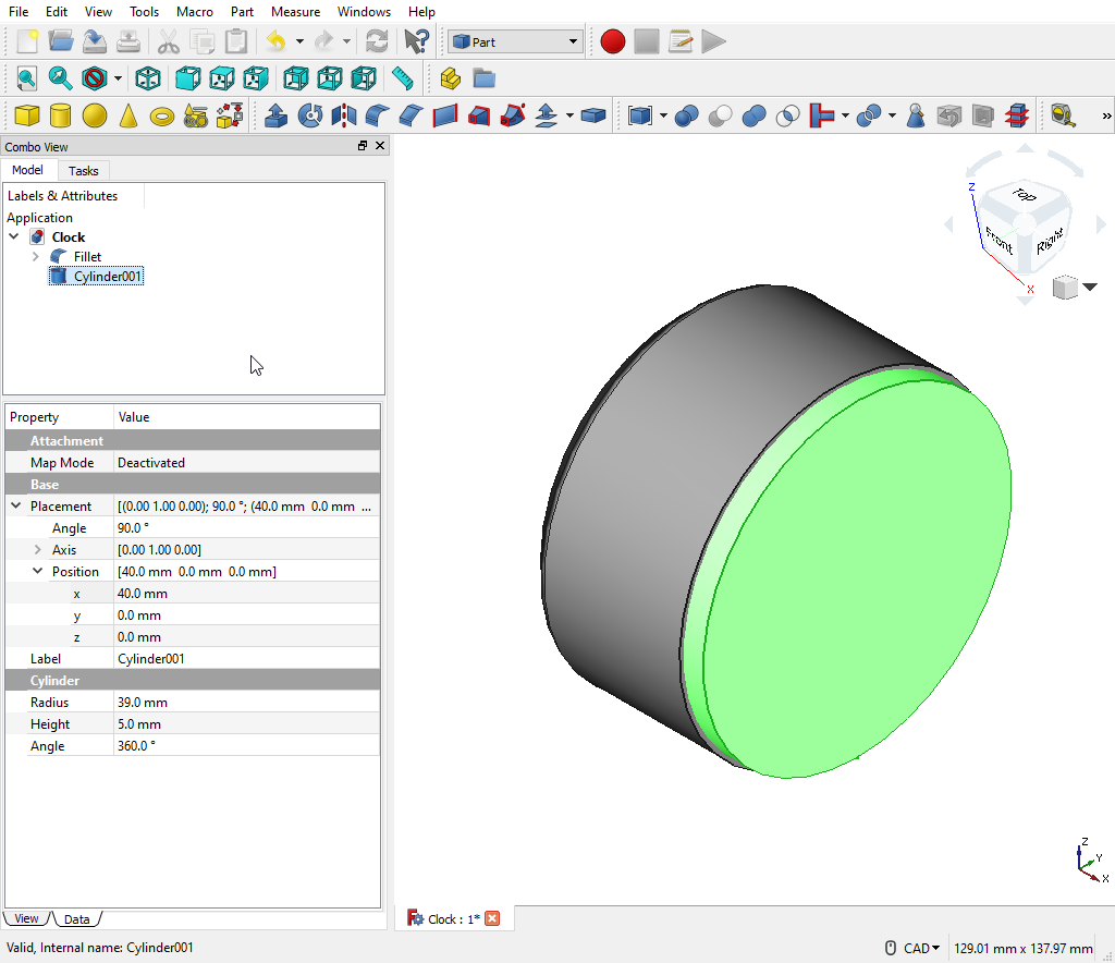
Add a 2nd Cylinder of radius 39 mm and height 5 mm
Rotate about y-axis by 90°
Set position X = 40 mm
Apply fillet on the front edge with a radius of 2 mm
Select both the shapes and make union
Rename the fusion as Body
The table clock legs are made using Cone and Sphere in Parts Workbench
Hide the Body shape by selecting and pressing SpaceBar
Create a Cone with Radius1 = 2 mm and Radius2 = 3 mm and Height = 10 mm
Hide the Body shape by selecting and pressing SpaceBar
Create a Cone with Radius1 = 2 mm and Radius2 = 3 mm and Height = 10 mm
Create a Sphere with radius = 2 mm
Select both the cone and sphere and make a union.
Position the fusion with X = 10 mm, Y = 0 mm, Z = -42 mm
Copy paste (Ctrl+C & Ctrl+V) the Fusion001 including ...
Set Position X = 30, Y = 20 & Z = -42
Rotate about X-axis by 15°
Set Position X = 30, Y = 20 & Z = -42
Rotate about X-axis by 15°
Click the Model tab and paste again (Ctrl+V) to create the 3rd
leg
Set Position X = 30, Y = 20 & Z = -42
Rotate about X-axis by -15°
Select all the 3 leg shapes and make a union and rename it as Legs
The table clock front transparent cover is made using Cylinder in Parts Workbench
Create a Cylinder, Radius = 40, Height = 10
Rotate about Y-axis by 90
Set Position X = 40
Create a Cylinder, Radius = 40, Height = 10
Rotate about Y-axis by 90
Set Position X = 40
Create another Cylinder, Radius = 39, Height = 10
Rotate about Y-axis by 90
Set Position X = 39
Rotate the model space to view the rear side
Select the bigger cyclider and then Ctrl + Click on the smaller cylinder
Click the Cut operator to remove the smaller cylinder shape from the bigger cylinder
Click the Cut operator to remove the smaller cylinder shape from the bigger cylinder
Rotate back to see the front face
Click the front edge and apply fillet by radius 2 mm
Select and Rename (F2 key) the shape as Cover
The table clock spindle is made using Cylinder in Parts Workbench
Hide all shapes in the model space
Create a Cylinder Radius = 2, Height = 8
Rotate about Y-axis by 90
Set position X = 40
Unhide Body to c heck if the spindle is in position
Select and Rename (F2 key) the shape as Spindle
The table clock Minute & Hour Hand is made using Cylinder and Cube in Parts Workbench
Create the longer hour hand first and the shorter minute hand can be derived from the hour hand by reducing the length.
Create a cylinder with Radius = 3, Height = 1 mm
Rotate about y-axis by 90
Position X = 46.5
Create a cube with Length = 1, Width = 5 and Height = 35 mm
Position X = 46.5, Y = -2.5 mm
Check the model space and ensure the cube is central to the cylinder.
Copy-Paste the cube
Rotate the cube about X-axis by 8 and reposition X = 46.5, Y = 5 and Z = 1 mm
Copy-Paste the original cube in the center
Rotate the cube about X-axis by -8 and reposition X = 46.5, Y = -10 and Z = 1.7 mm
Check the view from Front to ensure the cubes are symmetrical
Select the Straight cube and one of the angled cube and apply CUT function
Similarly cut the other side as well,
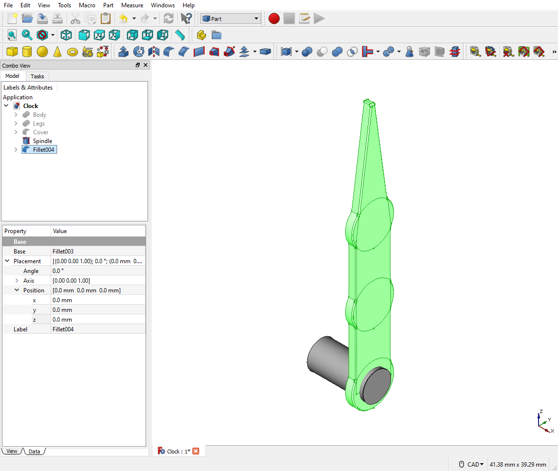
Hour hand is complete. The below steps are just to add some design to the hand.
Copy-Paste the cylinder and reposition.
Select all shapes to form the long hand and click UNION function
Select all the front edges and apply fillet Radius = 0.1 mm
Copy-Paste the Spindle. Hide the original Spindle shape by selecting and pressing Spacebar.
Select the long hand shape (Fillet004) and select Spindle001. Use cut function to create a hole in the center.
Rename this shape as Minute Hand.
Now we can repeat the same above steps to create the Hour Hand or we could copy-paste the Hour Hand and reduce the length as detailed below.
Delete a couple of top levels of the copied Hand shape. So that all the fillet operations are removed.
Now we can repeat the same above steps to create the Hour Hand or we could copy-paste the Hour Hand and reduce the length as detailed below.
Delete a couple of top levels of the copied Hand shape. So that all the fillet operations are removed.
Expand the copied shape and unhide the Cubes under a couple of levels below in the tree.
Select the original cube and change Height = 25 mm
Repeat the same by selecting the angled cubes and change Height = 25 mm and change the Position so that the shapes are symmetrical.
Hide the 3 cubes and press F5 to refresh the model
Unhide the Cylinders and select the cylinder in the top
Delete this cylinder.
Select the next cylinder and move slightly up. Set position Z = 12 mm
Press F5 to refresh the screen
Hide the Cylinder and select all the edges and apply fillet radius 0.2 mm
Select the Fillet005 and Spindle003 and apply CUT function
Rename the shape as Hour Hand
Set Position X = -1.5mm
Unhide "Minute Hand" and Spindle shapes and check if everything is in alignment
Rotate the "Hour Hand" by 60 in X-axis, to set the clock to 10-o clock.
Unhide Body and Legs. Rotate the model and check if all shapes are aligned.
The "Hour Hand" is touching the body, So we will move the Spindle, Minute Hand and Hour Hand by adding 1 mm in X-axis
Unhide the Cover and it will hide all the Hands and the Spindle.
Right click on the Cover shape and set the appearance as below
Select Shape Color and Line Color as White and set Transparency as 70.
Click on the Model Space and the cover should look transparent like Glass.
Set the desired colors for all shapes by modifying the Appearance property.
Selected Shaded Mode View to Hide the lines in the model.
Hide the transparent Cover.
Select Draft Workbench.
Click to select the work plane.
Click YZ (side)
Select Draft Workbench.
Click to select the work plane.
Click YZ (side)
Click the icon "S" to create text string in shapes
Enter String = 12, Height = 5 mm. Select a suitable Font file.
Set Position X = 46 mm and click OK
Enter String = 12, Height = 5 mm. Select a suitable Font file.
Set Position X = 46 mm and click OK
Re-position the Text "12" by adjusting the values for Position Y = -4 and Z = 25
Copy-Paste ShapeString and change String = 1
Set position X = 46, Y = 15 and Z = 22 mm
Copy-Paste ShapeString and change String = 2
Set position X = 46, Y = 24 and Z = 12 mm
Copy-Paste ShapeString and change String = 3
Set position X = 46, Y = 27 and Z = -4 mm
Copy-Paste ShapeString and change String = 4
Set position X = 46, Y = 24 and Z = -18 mm
Copy-Paste ShapeString and change String = 5
Set position X = 46, Y = 14 and Z = -29 mm
Copy-Paste ShapeString and change String = 6
Set position X = 46, Y = -3 and Z = -34 mm
Copy-Paste ShapeString and change String = 7
Set position X = 46, Y = -20 and Z = -29 mm
Copy-Paste ShapeString and change String = 8
Set position X = 46, Y = -31 and Z = -18 mm
Copy-Paste ShapeString and change String = 9
Set position X = 46, Y = -35 and Z = -4 mm
Copy-Paste ShapeString and change String = 10
Set position X = 46, Y = -29 and Z = 12 mm
Copy-Paste ShapeString and change String = 11
Set position X = 46, Y = -16 and Z = 22 mm
Select Part Work Bench
Select all ShapeStrings and click UNION
Rename the Fusion object into "Dial Numbers"
Select all ShapeStrings and click UNION
Rename the Fusion object into "Dial Numbers"
Right click on "Dial Number" select Appearance and choose any color.
The Clock model is complete